高校禁快递入校包裹堆积成山 高校为什么拒绝快递入校
大学里都会开设快递点,方便学生收寄快递,但最近有网上消息称,一学校禁止快递入校,学生的包裹堆积在草坪上,有的甚至被弄丢了,那么,高校为什么拒绝快递入校?下面作文档小编就带来介绍。
高校禁快递入校包裹堆积成山
据报道:电子科技大学成都学院学生称,学生们的快递无法进校被搁置在路边草坪上。目前包裹堆积成山,已有超过六七千件快递滞留。同学们拿快递需要自己在草坪上翻找,有的快递甚至被弄丢。

记者联系该校工作人员,对方称对于快递进校事宜,校方正与快递公司协商,会尽快处理。
目前,中国邮政、京东快递、顺丰快递三家快递企业以及天猫超市快递已全面进驻校内物流中心。
高校为什么拒绝快递入校
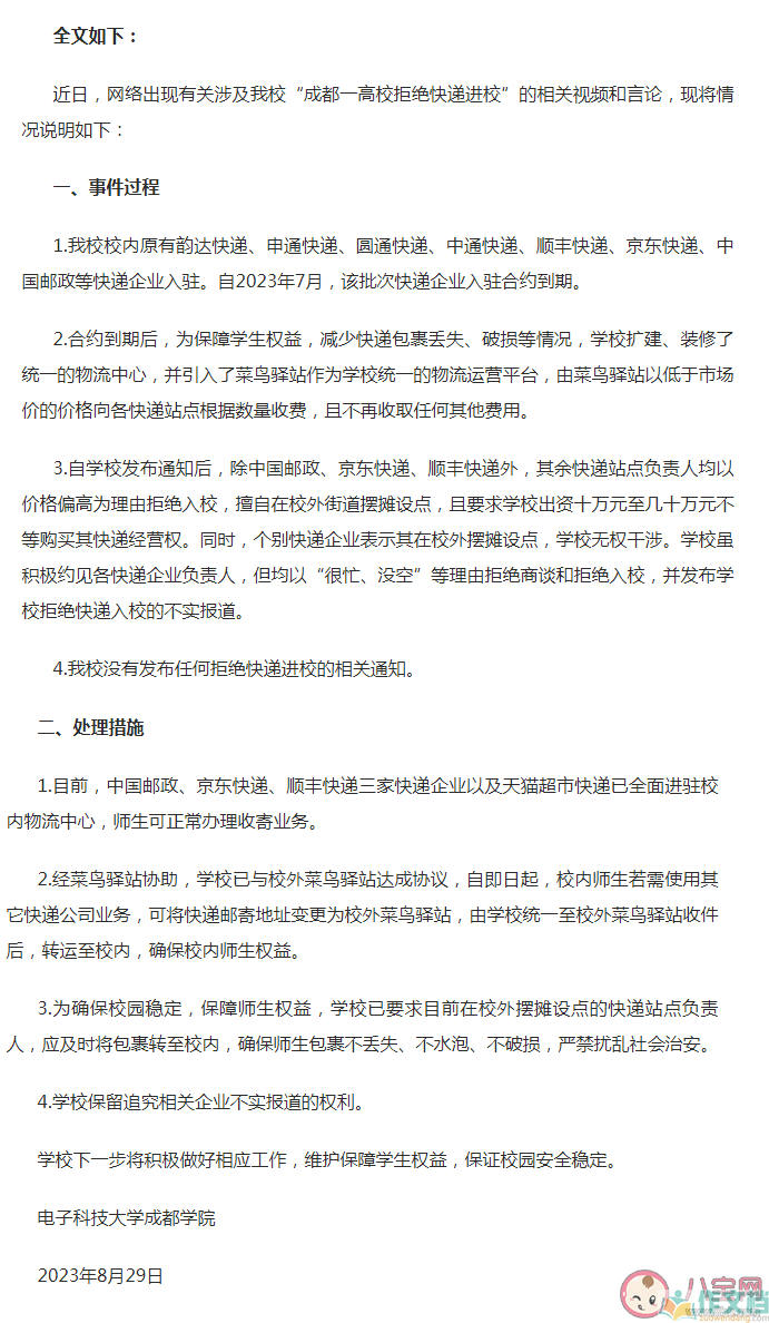
针对高校禁快递的说法,电子科技大学程成都学院在8月29日发布了情况说明,具体情况内容图片如下:

学校快递驿站赚钱吗?
目前,学生已经成为网购的主力军。据有关数据显示,在2019年有数据显示全国校园快递突破30亿件,人均快递量高达79件,如今的快递量只会更多。对于校园驿站来说,每天代收3000件,代寄200件是非常普遍的。

如果按代收费0.5元,代寄费4元来算,我们来算一下校园驿站的月收入:
(3000×0.5+200×4)×30=69000(元)
这是仅仅通过代收和代寄快递所获得的收入。除去房租、设备和人工成本等经营成本以外,每月至少有4万元的净利润。此外,校园驿站还可以通过其他增值服务项目获得额外的收入,如卖零食、团购水果、打印复印、干洗等。这些副业收入也将对总收入产生积极影响。
在大学开快递驿站有哪些优势?
1、快递量大
对比社区驿站,大学附近开快递驿站,客流量更为集聚,并且大学生也是现如今主要的网购群体,大学校园的快递包裹数量大且稳定。
2、易开展副业
大学生购买能力相对较强,经营能够更加轻松的利用人流量开展副业,像便利店、打印复印、干洗等业务,采用复合式的营运模式来提升店铺的收入水平。

高校禁快递入校包裹堆积成山 高校为什么拒绝快递入校相关文章:
★ 2023年快递具体什么时候开始停运 2023年快递具体什么时候能恢复正常
★ 微快递是什么
