上海部分社区开打mRNA新冠疫苗 什么是mRNA新冠疫苗
据悉,上海部分社区开打mRNA新冠疫苗了,想要接种的市民可以通过健康云预约,mRNA新冠疫苗目前主要针对18岁及以上人群加强免疫时接种的。那么什么是mRNA新冠疫苗?下面作文档小编带来介绍。

上海部分社区开打mRNA新冠疫苗
近日,上海闵行、杨浦、普陀、徐汇等多个社区卫生服务中心到货国内首个mRNA新冠疫苗——石药集团mRNA新冠疫苗。目前,健康云平台也开启了新冠疫苗在线预约服务。
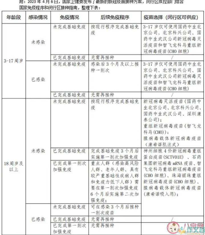
从上海疾控部门了解到,这一疫苗仅用于18岁以上人群加强免疫。3-17岁人群基础免疫仅可使用国药中生北京公司、北京科兴公司、国药中生武汉公司新冠病毒灭活疫苗和智飞龙科马重组新冠病毒疫苗(CHO细胞)。
前来接种的人群都会经过接种门诊医生预检,内容包含是否感染过新冠、有无接种过疫苗、接种了几针疫苗等,在签署知情同意书的基础上确保安全接种。

从5月17日至5月25日下午4时,在闵行区江川社区卫生服务中心,有13人接种了神州4价新冠疫苗,大部分都是没有“阳”过的人群来接种的,也有1人接种了石药集团mRNA疫苗。目前,线上预约渠道也已经开放了,市民可以直接进行在线预约。
什么是mRNA新冠疫苗
mRNA疫苗是一种新型的疫苗,利用信使核糖核酸(mRNA)来诱导人体产生特定的抗体,从而预防或治疗某些疾病。
mRNA是一种携带遗传信息的分子,可以指导细胞制造蛋白质。mRNA疫苗通过注射到肌肉中,将编码特定抗原的mRNA送入人体细胞,让细胞根据mRNA的指令制造出相应的抗原蛋白,并呈递给免疫系统,激活免疫反应,使人体产生针对该抗原的抗体和记忆细胞,从而达到免疫的目的。

目前,已有多种基于mRNA技术的新冠疫苗在临床试验或使用中,如辉瑞-生物技术公司和Moderna公司开发的新冠疫苗。这些疫苗的优点是开发速度快,生产规模大,安全性高,效果好。但是,它们也有一些缺点,如需要低温储存和运输,可能引起注射部位的红肿和发热等轻微不良反应,以及对某些人群的适用性和长期效果还需要进一步观察和评估。
总之,mRNA疫苗是一种具有创新性和前景的疫苗技术,为人类防控传染性疾病提供了新的选择和希望。
上海部分社区开打mRNA新冠疫苗 什么是mRNA新冠疫苗相关文章:
