新冠密接者标准是什么 新冠密接者判定原则是什么
最近一段时间国内疫情又卷土重来,我们国家疫情防控政策非常严格,坚持动态清零政策,其中密切接触者是需要隔离的,那么新冠密接者标准是什么?新冠密接者判定原则是什么?下面小编为大家带来新冠密接者的定义,感兴趣的小伙伴一起来看一下吧。
新冠密接者的定义
新冠肺炎密切接触者指从疑似病例和确诊病例症状出现前2天开始,或无症状感染者标本采样前2天开始,与其有近距离接触但未采取有效防护的人员。
新冠密接者判定原则
流行病学调查专业人员根据流行病学调查结果,结合相关部门提供的大数据信息,依据以下原则判定密切接触者:
1. 同一房间共同生活的家庭成员;
2. 直接照顾者或提供诊疗、护理服务者;
3. 在同一空间内实施可能会产生气溶胶的诊疗活动的医务工作者;
4. 在办公、车间、班组、电梯、食堂、教室等同一场所有近距离接触的人员;
5. 密闭环境下共餐、共同娱乐以及提供餐饮和娱乐服务的人员;
6. 探视病例的医护人员、家属或其他有近距离接触的人员;
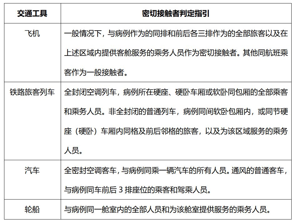
7. 乘坐同一交通工具并有近距离接触(1米内)人员,包括在交通工具上照料护理人员、同行人员(家人、同事、朋友等)。
不同交通工具密切接触判定方法参见表1;
8. 暴露于可能被病例或无症状感染者污染环境的人员;
9. 现场调查人员调查后经评估认为其他符合密切接触者判定标准的人员。
表1:交通工具密切接触者判定指引

(图源:浦东疾控)注:以上仅为判定指引,具体情况仍以流调队员研判为准。
以上就是新冠密接者标准是什么介绍,希望对大家有所帮助。
新冠密接者标准是什么 新冠密接者判定原则是什么相关文章:
新冠密接者标准是什么 新冠密接者判定原则是什么
上一篇:被褥潮湿怎么可以使他们快速干起来
下一篇:直角三角形的面积公式是什么
