沈阳工业大学2023年考研《金融学综合》科目真题
沈阳工业大学2023年考研《金融学综合》科目考试真题
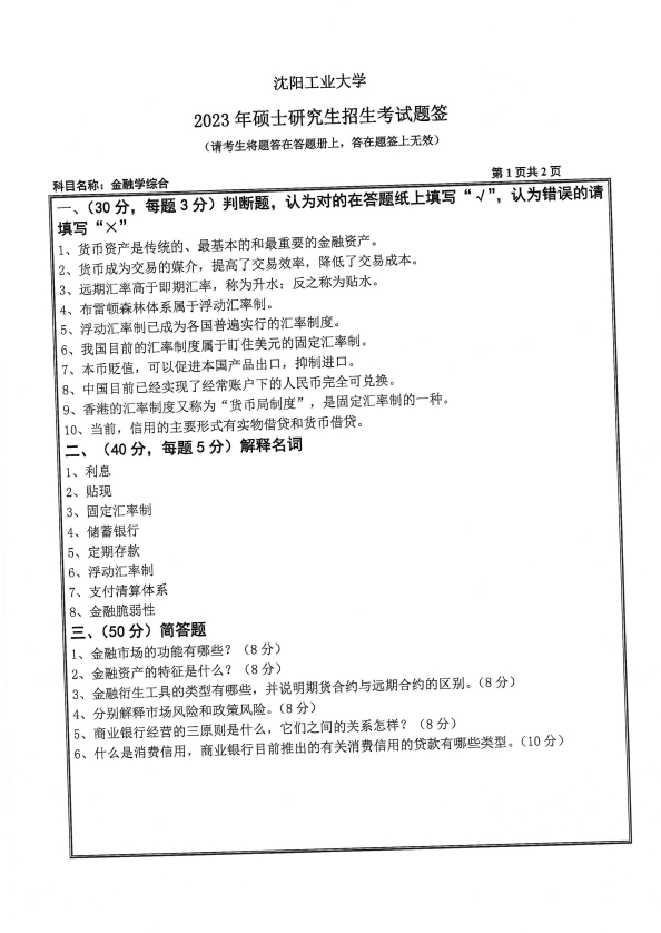
在备考考研的过程中,保持信心是非常重要的,考生可以根据自己的能力一步步的按照自己的计划进行。下面是小编为大家整理的沈阳工业大学2023年考研《金融学综合》科目真题,希望对您有所帮助!

沈阳工业大学2023年考研《金融学综合》科目真题


沈阳工业大学2023年考研复试内容
1.参加全国统考和单独考试,初试成绩满分500分的专业,复试满分100分,复试内容如下。
(1)思想品德考核
主要考查考生本人的现实表现,内容包括考生的政治态度、思想表现、道德品质、遵纪守法、诚实守信等方面。考核结果不计入复试总成绩。
(2)外语听说能力(25分)
主要考查考生对外语基本知识的掌握、表达能力。
(3)综合素质考核(25分)
主要考查考生在本学科领域的发展潜力和科研能力,本学科(专业)以外的工作(学习)表现、团学活动、社会实践、人文素养、举止礼仪、心理健康、协作能力和社会责任感等方面。
(4)专业能力考核(50分)。
主要考查考生对本学科(专业)理论知识和应用技能掌握程度,利用所学理论发现、分析和解决问题的能力,对本学科发展动态的了解以及在本专业领域发展的潜力,创新精神和创新能力。
2.参加全国联考,初试成绩满分300分的专业,复试满分100分,复试内容如下。
(1)思想品德考核
主要考查考生本人的现实表现,内容包括考生的政治态度、思想表现、道德品质、遵纪守法、诚实守信等方面。考核结果不计入复试总成绩。
(2)政治理论考核(15分)
主要考查考生对政治理论的了解和掌握。网络远程面试时考生随机抽取试题进行作答。考试范围参见我校复试考试大纲F500政治理论。
(3)外语听说能力(15分)
主要考查考生对外语基本知识的掌握、表达能力。
(4)综合素质考核(20分)
主要考查考生在本学科领域的发展潜力和科研能力,本学科(专业)以外的工作(学习)表现、团学活动、社会实践、人文素养、举止礼仪、心理健康、协作能力和社会责任感等方面。
(5)专业能力考核(50分)。
主要考查考生对本学科(专业)理论知识和应用技能掌握程度,利用所学理论发现、分析和解决问题的能力,对本学科发展动态的了解以及在本专业领域发展的潜力,创新精神和创新能力。
3.同等学力考生加试
同等学力考生复试阶段在完成上述复试内容前,还需加试两门专业课,加试成绩合格者方可参加复试,加试成绩不计入复试总成绩。加试科目参见《沈阳工业大学2023年硕士研究生招生专业目录》。报考工商管理硕士[125100]、工程管理硕士[125601]、工业工程与管理[125603]、物流工程与管理[125604]考生除外。
4.每名考生网络远程面试总时间一般不少于20分钟。
沈阳工业大学2023年考研录取原则
1.按照“公开、公平、公正“的原则,确定各专业拟录取的名单。
2.有下列情形之一,不予录取:
(1)考生复试总成绩低于60分者;
(2)同等学力考生加试课程成绩低于60分者;
(3)未在规定时间完成复试者;
(4)思想品德考核不合格者;
(5)复试过程中违纪舞弊者和不符合报考资格者。
3.达到学校复试合格标准的复试考生按录取总成绩排名至招生专业额满为止。如果录取总成绩相同,录取优先顺序以学院复试实施细则为准。
4.调剂考生已经通过面试,但规定时间内在研招网不确认接受拟录取的考生将被取消拟录取资格,排名在后的复试合格考生学校将按空缺名额依次发放拟录取通知,直至额满为止。
研究生考试复习方法
1 英语要早点开始,三四月份就要开始,提前开始背单词,每天开始作一篇真题上的阅读理解,真题要反复弄,特别是近10年的真题,主要弄阅读理解,大约要仔细研究5-6遍。
2 数学也要和英语时间差不多,3-4月就要开始准备,先把课本过一遍,哪里不懂仔细研究一下,多弄几遍,课后的复习题一定要做做,如果没有时间可以选择性的做做。弄完复习课本再弄复习全书。一定要把题总结为一类一类的,而不是一个一个。复习全书大约要弄3遍。
3 政治的复习大约从暑假开始就行,先把大纲看一遍,有利于理解,也可以买几个视频跟着老师听听。看一章做做题,大约11月份开始背就可以。题的话主要选择肖四,任四就可以了。什么1000题也可以做做。
4 专业课的复习也是从暑假开始就行,先根据要报考的学校的要求买书,专业课复习最好要好好咨询一下你的目标院校的师哥师姐,他们会给你很多指导。最后一定想办法弄到目标院校的真题,仔细研究几遍,就基本没有问题了。
考研技巧方法
一、通过做题来记忆知识点
在做题过程中,我们的注意力不能仅仅集中在错题上。我们做每一道题时,都应该积极地联想它考到的是书中的哪些知识点,如果想到的知识点比较模糊,可以在题目前做一个记号,等把错题处理完以后,再对照题目翻看课本。只有这样才能发挥做题的最大功效。
二、艾宾浩斯曲线——重复记忆
心理学研究表示人们对于越熟悉的内容记忆越快,遗忘越少,如果在没有完全消化课本知识的情况下就盲目背诵会导致效果事倍功半。对于熟悉课本知识有一个比较常用的方法,那就是默念。在我们浏览完重点段落后,可以一边在纸上写出关键字,一边在心里默念重点。也可以用记号笔把重点勾出,在学习新知识之前反复翻看以前的重点。同时根据艾宾浩斯遗忘曲线,人在记忆初期遗忘最多越到后期遗忘越少,所以我们要及时复习、多次复习。
三、列提纲或者框架图
列提纲或者画框架图是记忆那些有内在逻辑联系的知识点的一个好方法。通过画框架图,可以让我们以提纲挈领的方法把整节知识点串联起来,还可以让我们更容易感知知识点的内在联系。很多同学在复习初期会用这个方法,不过到了后期就会完全抛弃框架图开始死记硬背。学姐建议大家,第一遍复习时画过的框架图不要随意丢弃,可以整理装订成一个小本,在以后的复习中可以拿出来再利用。
沈阳工业大学2023年考研《金融学综合》科目真题相关文章:
★ 硕博招生 | 解熙莹:在宁诺读研,我既能深入学术海洋,也能直面职业未来
★ 黑龙江:刘志达检查指导2026年硕士研究生招生考试评卷工作
★ 国务院学位委员会关于印发《博士硕士学位授予资格审核办法》的通知
★ 江苏海洋大学高质量地完成2026年全国硕士研究生招生考试初试考点工作
