辽宁省普通高考2024报名系统入口
辽宁省普通高考2024报名系统入口(辽宁高考网上报名入口)
2024年辽宁省普通高考网上报名、网上缴费的时间为2023年10月27日至10月31日。符合报名条件的考生登录辽宁招生考试之窗网站(www.lnzsks.com)进行报名。
辽宁省普通高考2024报名系统入口
符合报名条件的考生登录辽宁招生考试之窗网站(www.lnzsks.com)或使用Chrome、360(极速模式)、IE9及以上浏览器登录“普通高校招生统一考试信息服务平台”,认真阅读考生须知,网上签订《2024年辽宁省普通高等学校招生统一考试考生诚信高考承诺书》,如实填报本人基本信息及报考信息(首次登录须进行注册)。
2024年辽宁高考报名时间及截止时间
2024年辽宁省普通高考网上报名、网上缴费的时间为2023年10月27日至10月31日,现场资格审查和采集身份验证信息时间为2023年10月27日至11月3日。各市将于2023年11月6日16:00前完成考生的报名最终确认工作。少年班考生报名时间另行通知。
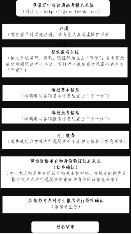
2024辽宁省普通高考报名操作流程
网上报名。符合报名条件的考生登录辽宁招生考试之窗网站或使用Chrome、Firefox等浏览器登录“普通高校招生统一考试信息服务平台”,认真阅读考生须知,网上签订《考生诚信高考承诺书》,如实填报本人基本信息及报考信息。
缴费。考生报名信息网上确认通过后方可缴费。考生须到指定地点缴纳报名费,否则报名信息无效。
报名信息确认及照相。所有考生高考报名后均须到指定地点进行报名信息确认和照相。

2024辽宁高考报名的注意事项
1、请各位辽宁高考考生网上报名时首先要更改初始密码并牢记;
2、注册结束保存后系统中产生的"14位考生号"和考生自行设定的"密码"、"密码验证信息"均为重要信息,是考生登录服务平台的凭据,必须由考生本人设置、保管和使用,任何单位和个人不得代替考生操作。辽宁高考考生请一定妥善保管并注意保密。
3、辽宁高考报名及填报志愿过程中,同一台电脑同时只允许一名考生进行操作,操作结束后请点击“退出”菜单退出,否则有可能被他人修改信息;
4、报名时请认真校对你的高考报名信息,以免影响你的辽宁高考报名、考试和录取。报名表、志愿表等是你重要的电子档案。
5、填写完辽宁高考报名信息并检查报名信息完毕后,请点击报名结束。网报结束后系统中产生14位准考证号,就证明网报成功。如果还不放心,可以关闭浏览器重新登录报名网站,能看到自己信息就证明网报成功。
全国高考模式都有哪些
1.3+3模式,不分文理科,其中第一个3为语文、数学、外语,第二个3为3门选考科目。
省份:浙江、上海、北京、天津、山东、海南
2.采取3+1+2高考模式,不分文理科。
省份:河北、辽宁、江苏、福建、湖北、湖南、广东、重庆等8省市,2018年启动,2021年首届新高考。
黑龙江、甘肃、吉林、安徽、江西、贵州、广西等7省份,2021年启动,2024年首届新高考。
山西、河南、陕西、内蒙古、四川、云南、宁夏、青海等8省份,2022年启动,2025年首届新高考。
3.传统高考文理分科模式
西藏、新疆暂未公布改革方案。
辽宁省普通高考2024报名系统入口相关文章:
★ 宁夏教育考试院关于2026年全国硕士研究生招生考试网上确认的通告
★ 宁夏教育考试院关于2026年全国硕士研究生招生考试网上报名的通告
辽宁省普通高考2024报名系统入口
上一篇:2024广西高考报名网站入口
下一篇:广西高考2024年网上报名入口
