电动汽车为什么都涨价了 新能源汽车涨价原因是什么
最近有多家企业宣布新能源车型涨价,目前很多人都把眼光投向了新能源汽车,但它的缺点也让人纠结,那么,电动汽车为什么都涨价了?下面八宝网小编就带来介绍。
电动汽车为什么都涨价了
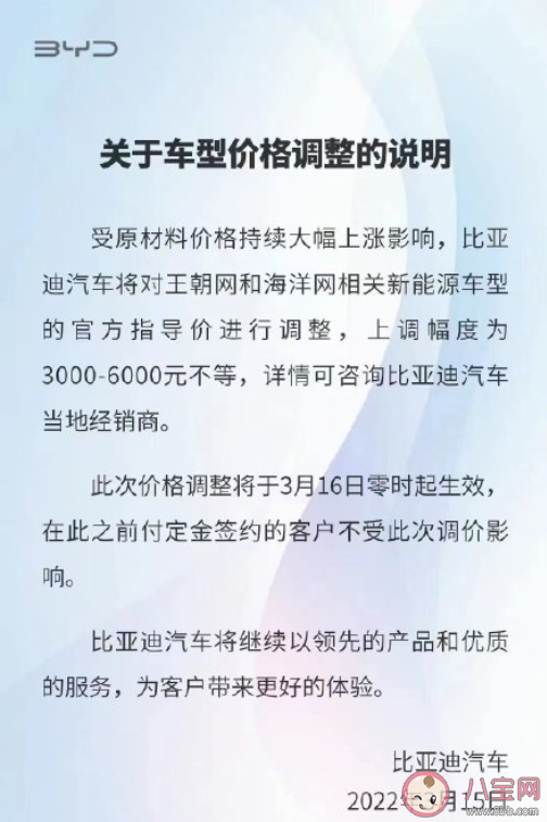
3月15日23点,比亚迪深夜公示新能源车型涨价:受原材料价格持续大幅上涨影响,比亚迪汽车将对王朝网和海洋网相关新能源车型的官方指导价进行调整,上调幅度为3000-6000元不等。

就在昨天,特斯拉Model3及Y又涨价官网显示,Model 3后轮驱动版和高性能版已调价。Model Y长续航版价格调至375,900元,Model Y高性能版的价格调至417,900元。
这个其实从电池上游,碳酸锂的价格,然后传导到正极、电解液。负极材料还有整体壳体的材料,这导致了电芯层面涨价10%-20%,个别规模小的车企就被惩罚性涨价30%(放弃的意思)。而且不光电池,在驱动系统里面很多成本也在涨,加上大量的芯片需求,这个传导路径有特斯拉在前面直接摊给消费者看,后面一堆电动汽车也就响应涨价。
这一轮,新势力也是最开始涨的,零跑T03涨价8000元、小鹏涨价约4000-6000元。哪吒汽车旗下哪吒V、哪吒UPro等车型价格有约2000元到5000元不等的涨幅。传统车企,一汽-大众ID.4 CROZZ和ID.6 CROZZ两款纯电车型的价格上涨5400元。开发了国民神车宏光MINIEV的五菱汽车,NanoEV价格全系上涨3000元。
所以大家要适应这个逻辑,成本涨了,电动汽车会把价格转嫁给消费者,其实不排除到2022年底补贴退坡,2023年继续涨价。

新能源汽车涨价原因是什么
第一点,目前新能源汽车渗透率上升到21.8%,正处于高速发展期,行业成长空间已经打开。从图中数据我们可以看到,新能源汽车销量一直在快速增长中,整个行业又由于缺芯片等问题,限制了新能源汽车的产量,出现了供不应求等情况。


其次呢,最近俄罗斯和乌克兰及国际局势的动荡导致油价攀升,进一步刺激市场从油车转为电车的需求。
第二点我们从原材料成本端来看,新能源汽车原材料成本的增加不是短时间造成的,而是一直存在,并且涨势不断,其中锂和(氧化钴)市场价从12月份的115万每吨到3月份已经变成了313万每吨,足足涨了三倍左右。
第三点,2022年新能源汽车补贴最高退坡30%,明年开始无补贴。补贴力度的降低也间接增加了新能源车企的成本,最终会传导上车的价格上面。
以上就是有关全部内容介绍,想了解更多信息请继续关注。
电动汽车为什么都涨价了 新能源汽车涨价原因是什么相关文章:
电动汽车为什么都涨价了 新能源汽车涨价原因是什么
上一篇:共享汽车点火开关在哪
下一篇:冰枕头对身体有害吗
